各单位:
为贯彻落实中共中央办公厅、国务院办公厅《关于加强新时代高技能人才队伍建设的意见》和人社部《关于改革完善技能人才评价制度的意见》(人社部发(2019)90号)的精神,全面推行职业技能等级制度,进一步推动职业技能提升行动实施,切实落实新职业在产业发展中的引领作用,提高技能培训效果,中教畅享拟将举办11月份供应链管理师、互联网营销师培训班。现将有关事宜通知如下:
一、培训对象
1.供应链运营、电子商务、市场营销、跨境电子商务、连锁经营与管理、移动商务、农村电子商务、网络营销与直播电商、国际商务、工商企业管理、现代物流管理、冷链物流技术与管理、港口物流管理、采购与供应管理等相关业的院校教师;
2.互联网营销相关专业学生或者从事互联网营销相关专业教学工作的老师;
3.从事或计划从事供应链管理或者互联网营销相关工作的企事业人员;
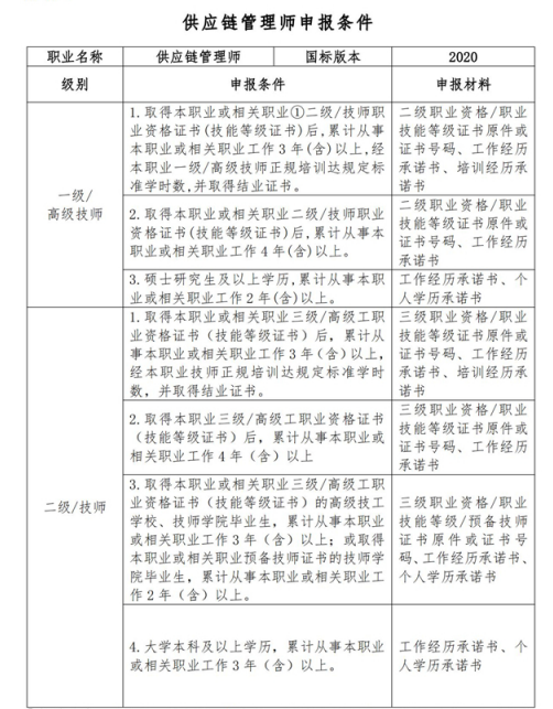
4.其他满足供应链管理师或者互联网营销师报考条件的人员。(申报条件详见附件1、附件2)
二、培训方式及时间
1.培训方式
本次培训采用云平台在线学习、直播授课和双师在线答疑相结合的培训方式。
2.培训时间
供应链管理师二级 10月26日—11月10日
供应链管理师一级 11月2日—11月17日
互联网营销师四级 10月24日—11月3日
(如有变更,以实际培训安排为准)
三、培训内容



四、培训及考试说明
1.培训学员经培训达规定标准学时数且考核合格,可获得由主办方颁发的结业证书。
2.培训学员参加线下职业技能等级认定,认定考试合格后可获得职业技能等级证书。
五、培训特色
1.技能全面提升:打破传统教学思维,将培训所学教育体系及技能运用到实际教学中,促进专业技能和知识教学融合创新;
2.讲师资历深厚:授课讲师均在相关行业深耕多年,具有丰富的从业经验和课程研发经验;
3.权威认证证书:学员参训后报名职业技能等级认定,合格后将由中教畅享(北京)科技有限公司颁发“职业技能等级证书”;
4.双师在线答疑:讲师进行授课内容的讲解和问题解答;班主任全程跟踪,协助考试报名、资料填写、学习跟踪、疑难解答,学员可享受无忧服务。
六、考试地点
考试地点:北京
七、报名方式
请直接与课程顾问联系,沟通详细课程安排和报考标准:
王老师:13671291721(山东、四川、重庆、贵州、西藏、云南、安徽、陕西、湖南)
魏老师:13671086693(山西、河北、广西、天津、浙江、上海、广东、海南)
史老师:19910226328(北京、黑龙江、吉林、内蒙古、新疆)
杨老师:13210681771(辽宁、湖北、江苏、甘肃、青海、宁夏、福建、江西、河南)
八、培训费用及付款方式
供应链管理师二级 4680元/人
供应链管理师一级 6880元/人
互联网营销师(直播销售员)四级 2380元/人
培训费用包含资料费、师资费、平台使用费,由主办单位开具“培训费”发票。交通费、食宿费自理。
收款信息:
单位名称:潍坊高新区中教畅享职业培训学校有限公司
开户行及账号:交通银行潍坊虞河南路支行
377899991013000426140
行号:301458000214
亦可扫描下方二维码完成缴费:

通过银行汇款时,请备注“姓名+级别”
附件:
《供应链管理师国家职业技能标准(2020年版)》申报条件

①相关职业:采购员,销售员,仓储员,装卸搬运和运输代理服务人员,邮政和快递服务人员,轨道、道路、航空、水上货物运输人员等。
《互联网营销师国家职业技能标准(2021年版)》申报条件


联系客服